Home
Informasi Umum
Daftar Asisten Praktikum
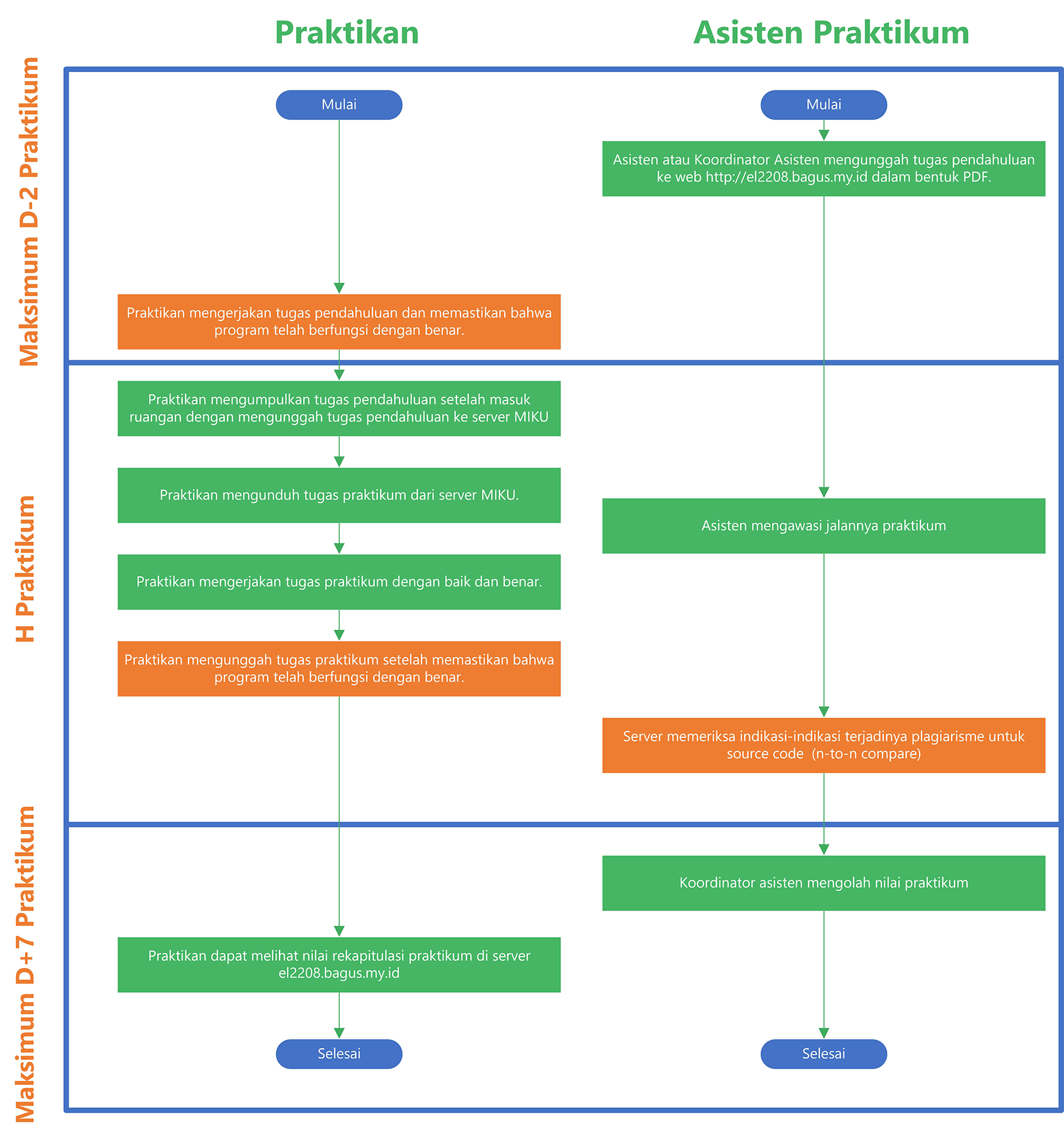
Diagram Alir Pelaksanaan Praktikum
Peraturan Umum Praktikum
Petunjuk Teknis Pelaksanaan Praktikum
Modul Praktikum
Nilai Praktikum
Perangkat Lunak
Tugas Pendahuluan
Select Page
#define
Server Informasi Praktikum EL2208
Pemecahan Masalah dengan C